击上方蓝字关注,免费送您一份精品资料哦





















VIP会员资料目录
26-2.27中天安装工程作业指导书(第三版)123页.pdf 可下载
26-2.26中建钻孔灌注桩施工质量控制要点67页 .pdf 可下载
26-2.25中建工法培训78页 .pdf 可下载
26-2.24工程总承包管理办法解读与风险防范220页 .pdf 可下载
26-2.23中建总承包一体化管理办法62页 .pptx 可下载
26-2.13名企加强班组培训教育,提高工程质量安全创优39页.pdf 可下载
26-2.12中建汽车整车厂房特色施工技术61页.pdf 可下载
26-2.11中建项目实测实量操作要求及示例26页.pdf 可下载
26-2.10中建施工工艺及交付标准图集(内装篇V1.0)39页.pdf 可下载
26-2.9水体整治标准化施工作业指导书115页.pdf,可下载
26-2.82025公路工程从业人员安全生产标准化手册第四册654页.pdf 可下载
26-2.72025公路工程从业人员安全生产标准化手册第三册840页.pdf 可下载
26-2.62025公路工程从业人员安全生产标准化手册第二册969页.pdf 可下载
26-2.52025公路工程从业人员安全生产标准化手册第一册462页.pdf 可下载
26-2.4工程施工现场安全标志和安全防护设施设置强制规定51页2023年.pdf 可下载
26-2.3中建小型机械设备安全管理44页.pdf 可下载
26-2.2中建建筑通风与空调系统调试指导手册71页 .pdf 可下载
26-2.1中建建筑电气系统调试指导手册67页 .pdf 可下载
26-1.31建筑工程细部做法与质量标准,机电安装分册287页2024年.pdf 可下载
26-1.30建筑工程细部做法与质量标准 装饰装修分册321页2024年.pdf 可下载
26-1.29《危大方案严重缺陷清单(试行)》解析及方案编制要点203页.pdf 可下载
26-1.28中交公路工程质量控制标准化图集315页.pdf 可下载
26-1.27建设工程强制性条文汇编199页2026年 .pdf 可下载
26-1.26中建项目管理手册推行项目标准化管理的点滴思考79页.ppt 可下载
26-1.25BIM基本理论培训195页 .pdf 可下载
26-1.24中建施工现场临时用电施工组织设计培训.pdf 可下载
26-1.23装配式新型工艺课件91页.ppt 可下载
26-1.22中建常用技术商务管理用表汇编268页2023年.doc 可下载
26-1.21中建创新屋面排汽排湿工法,提高屋面工程综合管理24页 .pdf 可下载
26-1.20中建工程资料管理实施指南89页.pdf 可下载
26-1.19中建新技术应用示范工程申报及验收31页.pdf 可下载
26-1.18建筑施工安全文明标准化指导手册(管理篇)63页2025年.pdf 可下载
26-1.17建筑施工安全文明标准化指导手册71页(技术篇)2025年 .pdf 可下载
26-1.16中建月度岗位质量工作清单指引39页.pdf 可下载
26-1.15110套国企项目总工手册及附件模板,可下载
26-1.14中建住宅项目铝合金模板工艺精益建造指导手册 可下载
26-1.13中建总承包合同谈判指南62页2023年 .pdf 可下载
26-1.12新开工项目商务策划宝典146页 .pdf 可下载26-1.11浙江省“人工智能+建筑业”创新应用案例手册228页 2025年.pdf
26-1.10东莞市建设工程质量检测服务手册189页2025年版 .pdf 可下载
26-1.9建筑防水工程实施指南71页 .pptx 可下载
26-1.8中建三局防水工程质量控制要点53页.pdf 可下载
26-1.7名企项目管理标准化设施应用清单56页.pdf 可下载
26-1.6装配式建筑机电工程设计与施工97页.ppt 可下载
26-1.5中建防渗漏实施细则42页 .pdf 可下载
26-1.4中建施工项目现金流预算管理47页 .pdf 可下载
26-1.3精装修工程标准化工艺工法标准手册195页.pdf 可下载
26-1.2中建EPC项目精装专项管理经验分享54页.pdf 可下载(26.1.2)
26-1.1中建建筑工程质量通病及防治措施34页.pptx 可下载
0.小筑工程施工2025年vip会员资料目录(719份)
摘自网络,如有侵权,请联系删除
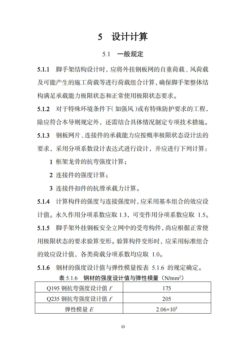
脚手架外挂钢板安全立网技术导则

扫码咨询加入会员

推荐给需要的朋友,点“在看”
