当前位置:首页>石家庄>盘点下石家庄正定县那些宝贝

盘点下石家庄正定县那些宝贝

  • 2026-04-01 14:10:06
盘点下石家庄正定县那些宝贝

隆兴寺 · 必看国宝全清单(极简版)

1.摩尼殿
• 宋代孤例十字抱厦,全国仅此一座
• 梁思成夸爆的宋代建筑教科书
2.倒坐观音
• 东方美神,鲁迅亲自盖章
• 问观音为何倒坐,叹众生不肯回头
3.千手千眼观音(超级震撼)
• 明代铜铸大佛,高近三层楼
• 整整 42 只手,每只手心都有一只眼睛
• 真正的镇寺之宝,气势特别大
4. 龙藏寺碑(隋碑第一)
• 隋朝石碑,中国书法“承上启下”的神碑
• 上承北魏、下开唐楷
• 书法圈里地位极高:“隋碑第一”
5. 转轮藏
• 宋代的“超级旋转书架”
• 一根木头柱子支撑整个建筑,一推就能转
• 古代黑科技,全是榫卯,一颗钉子没有
6. 毗卢殿(三层莲花佛)
• 明代三层莲花宝座
• 上千尊小佛密密麻麻叠在一起
• 工艺繁复到吓人,全国少见
你逛隆兴寺,记住这 6 个就够了
1. 摩尼殿——宋代孤例
2. 倒坐观音——东方美神
3. 千手观音——明代铜佛巨无霸
4. 龙藏寺碑——隋碑第一
5. 转轮藏——宋代旋转黑科技
6. 毗卢佛——千佛一体
正定四塔·极简讲解(随身版)
1. 天宁寺 · 凌霄塔——木柱通天
• 外号:“木柱塔
• 特点:中间一根巨木直通塔顶,古代木构黑科技。
• 一句话:空心木柱撑到顶,国内少见。
2. 开元寺 · 须弥塔——唐代古拙
• 外号:“小雁塔”
• 特点:唐代方塔,古朴稳重,和西安小雁塔像双胞胎。
• 一句话:唐代老塔,简洁大气,旁边就是天下第一大赑屃。
3. 临济寺 · 澄灵塔——禅宗祖庭
• 外号:“绿宝塔”
• 特点:颜色秀气,临济宗祖庭,日本僧人都来认祖。
• 一句话:禅宗临济祖庭,颜值最高、最清幽的一座塔。
4. 广惠寺 · 华塔——海内孤立,最花哨。
• 外号:“花塔”
• 特点:身上雕满神兽、花纹,造型独一无二。
• 一句话:全国仅此一例的花式花塔,长得最特别。

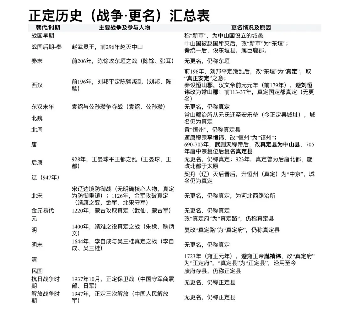
赵国灭中山国历史脉络详解(行程中重点讲解)

1.中山国时期(前 414 - 前 296 年):东垣为中山国南部军事重镇,"中山四邑" 之一,抵御赵国南侵的重要屏障
2.赵国攻中山(前 307 - 前 305 年):赵武灵王推行 "胡服骑射" 改革,增强军事实力,三次大规模进攻中山国
3.东垣归赵(前 305 年):赵武灵王二十一年,赵国攻占东垣,切断中山国南北联系,成为赵国北进战略支点
4.中山国灭亡(前 296 年):赵国最终灭中山国,东垣正式纳入赵国版图,成为赵国控制华北平原的重要军事据点
5.后续演变:秦代东垣为恒山郡郡治;西汉刘邦改东垣为真定(取 "真正安定" 之意);明清避雍正讳改为正定,沿用至今。
A推荐三日游路线

Day 1 东垣溯源・赵国风云(公元前 305 年赵武灵王取东垣)

上午:东垣古城遗址(赵国灭中山国关键战场)

08:30-09:00 酒店早餐后打车前往(约 15 分钟)
09:00-10:30 参观东垣古城遗址(免费)
o历史重点:战国中山国 "四邑" 之一,赵武灵王二十一年(前 305 年)攻占,成为赵国北进战略支
o点;前 296 年赵国最终灭中山国
o看点:   考古发掘现场、中山国城墙遗迹、赵国文化层、秦恒山郡郡治遗址
10:30-11:00 打车返回酒店附近午餐

中午:王家烧麦(酒店步行 5 分钟)

推荐:牛肉烧麦、羊杂汤,地道正定风味

下午:正定博物馆 + 赵云庙

1.正定博物馆(14:00-15:30,酒店步行 8 分钟)
o核心展品:东垣古城考古成果、赵国青铜器、恒山郡历史沿革
o必看:真定国宫殿遗存模型、东垣古城布局图、赵国灭中山国战争示意图
2.赵云庙(16:00-17:30,酒店步行 10 分钟)
o历史关联:赵云为 "常山真定人",呼应赵国灭中山国后东垣归赵的历史
o看点:赵云塑像、三国兵器展、常山郡历史陈列
o门票:20 元,建议参观 1 小时

晚上:正定小商品夜市(酒店步行 15 分钟)

体验:郝家排骨、正定崩肝、缸炉烧饼等小吃,感受古城夜生活

Day 2 千年佛韵・古城核心(真定鼎盛期)

上午:隆兴寺(京外第一名刹,酒店步行 5 分钟)

08:30-10:30 参观隆兴寺(门票 50 元)
o看点:摩尼殿(宋代孤例)北宋铜铸千手观音、转轮藏、倒坐观音东方美神(梁思成盛赞)
o历史关联:北宋真定府佛教中心,见证真定(东垣)从赵国军事据点到区域政治中心的演变
o建议:租电子导览器(20 元),了解建筑与历史文化

中午:古城内简餐(隆兴寺对面小吃街)

推荐:正定饸饹、炒饼,地道市井风味

下午:古城核心古迹群(步行串联)

1.开元寺(14:00-15:00,步行 10 分钟)
o看点:唐代钟楼、五代须弥塔、巨型赑屃bìxì碑座
o门票:20 元,建议参观 1 小时
2.广惠寺华塔(15:15-15:45,步行 5 分钟)
o看点:"中国最美花塔",金代建筑艺术巅峰
o门票:15 元,建议参观 0.5 小时
3.阳和楼 + 古城墙(16:00-17:30,步行 10 分钟)
o看点:元代建筑、正定南城门 "三关雄镇" 匾额(与北京、保定并称北方三雄镇)
o历史关联:赵国军事防御理念的延续,见证真定作为区域军政中心的历史
o城墙免费,阳和楼门票 20 元,建议参观 1.5 小时

晚上:正定宋记八大碗(酒店步行 8 分钟)

体验:传统官府菜,感受古代真定府饮食文化

Day 3 红楼遗梦・民俗收官(赵国文化传承)

上午:荣国府 + 宁荣街(酒店步行 5 分钟)

08:30-10:30 参观荣国府(门票 40 元)
o看点:87 版《红楼梦》拍摄地,明清王府建筑群
o历史关联:赵国文化在正定的传承,正定名称演变(真定→正定)的见证
o建议:租讲解器,了解《红楼梦》与正定历史文化的关联

中午:正定老街午餐(荣国府对面)

推荐:马家卤鸡(真空包装可带走)、正定酥糖

下午:佛教祖庭 + 古城收官(步行串联)

1.临济寺(14:00-15:00,步行 10 分钟)
o看点:佛教临济宗祖庭,澄灵塔(义玄禅师舍利塔)
o历史关联:唐代镇州(真定)佛教文化,赵国 "胡服骑射" 开放精神的延续
o门票:15 元,建议参观 1 小时
2.天宁寺凌霄塔(15:15-15:45,步行 5 分钟)
o看点:正定四塔之一,砖木混合结构典范
o门票:15 元,建议参观 0.5 小时
3.正定老街漫步(16:00-17:30,步行 10 分钟)
o体验:旺泉古街、梁氏宗祠、蕉林书屋,选购赵国文化文创产品

最新文章

随机文章

基本 文件 流程 错误 SQL 调试
  1. 请求信息 : 2026-04-04 18:49:20 HTTP/2.0 GET : https://460.net.cn/a/475151.html
  2. 运行时间 : 0.079893s [ 吞吐率:12.52req/s ] 内存消耗:4,366.74kb 文件加载:140
  3. 缓存信息 : 0 reads,0 writes
  4. 会话信息 : SESSION_ID=70f75ac5484687d256f9b4f70383f2fc
  1. /yingpanguazai/ssd/ssd1/www/460.net.cn/public/index.php ( 0.79 KB )
  2. /yingpanguazai/ssd/ssd1/www/460.net.cn/vendor/autoload.php ( 0.17 KB )
  3. /yingpanguazai/ssd/ssd1/www/460.net.cn/vendor/composer/autoload_real.php ( 2.49 KB )
  4. /yingpanguazai/ssd/ssd1/www/460.net.cn/vendor/composer/platform_check.php ( 0.90 KB )
  5. /yingpanguazai/ssd/ssd1/www/460.net.cn/vendor/composer/ClassLoader.php ( 14.03 KB )
  6. /yingpanguazai/ssd/ssd1/www/460.net.cn/vendor/composer/autoload_static.php ( 4.90 KB )
  7. /yingpanguazai/ssd/ssd1/www/460.net.cn/vendor/topthink/think-helper/src/helper.php ( 8.34 KB )
  8. /yingpanguazai/ssd/ssd1/www/460.net.cn/vendor/topthink/think-validate/src/helper.php ( 2.19 KB )
  9. /yingpanguazai/ssd/ssd1/www/460.net.cn/vendor/topthink/think-orm/src/helper.php ( 1.47 KB )
  10. /yingpanguazai/ssd/ssd1/www/460.net.cn/vendor/topthink/think-orm/stubs/load_stubs.php ( 0.16 KB )
  11. /yingpanguazai/ssd/ssd1/www/460.net.cn/vendor/topthink/framework/src/think/Exception.php ( 1.69 KB )
  12. /yingpanguazai/ssd/ssd1/www/460.net.cn/vendor/topthink/think-container/src/Facade.php ( 2.71 KB )
  13. /yingpanguazai/ssd/ssd1/www/460.net.cn/vendor/symfony/deprecation-contracts/function.php ( 0.99 KB )
  14. /yingpanguazai/ssd/ssd1/www/460.net.cn/vendor/symfony/polyfill-mbstring/bootstrap.php ( 8.26 KB )
  15. /yingpanguazai/ssd/ssd1/www/460.net.cn/vendor/symfony/polyfill-mbstring/bootstrap80.php ( 9.78 KB )
  16. /yingpanguazai/ssd/ssd1/www/460.net.cn/vendor/symfony/var-dumper/Resources/functions/dump.php ( 1.49 KB )
  17. /yingpanguazai/ssd/ssd1/www/460.net.cn/vendor/topthink/think-dumper/src/helper.php ( 0.18 KB )
  18. /yingpanguazai/ssd/ssd1/www/460.net.cn/vendor/symfony/var-dumper/VarDumper.php ( 4.30 KB )
  19. /yingpanguazai/ssd/ssd1/www/460.net.cn/vendor/topthink/framework/src/think/App.php ( 15.30 KB )
  20. /yingpanguazai/ssd/ssd1/www/460.net.cn/vendor/topthink/think-container/src/Container.php ( 15.76 KB )
  21. /yingpanguazai/ssd/ssd1/www/460.net.cn/vendor/psr/container/src/ContainerInterface.php ( 1.02 KB )
  22. /yingpanguazai/ssd/ssd1/www/460.net.cn/app/provider.php ( 0.19 KB )
  23. /yingpanguazai/ssd/ssd1/www/460.net.cn/vendor/topthink/framework/src/think/Http.php ( 6.04 KB )
  24. /yingpanguazai/ssd/ssd1/www/460.net.cn/vendor/topthink/think-helper/src/helper/Str.php ( 7.29 KB )
  25. /yingpanguazai/ssd/ssd1/www/460.net.cn/vendor/topthink/framework/src/think/Env.php ( 4.68 KB )
  26. /yingpanguazai/ssd/ssd1/www/460.net.cn/app/common.php ( 0.03 KB )
  27. /yingpanguazai/ssd/ssd1/www/460.net.cn/vendor/topthink/framework/src/helper.php ( 18.78 KB )
  28. /yingpanguazai/ssd/ssd1/www/460.net.cn/vendor/topthink/framework/src/think/Config.php ( 5.54 KB )
  29. /yingpanguazai/ssd/ssd1/www/460.net.cn/config/app.php ( 0.95 KB )
  30. /yingpanguazai/ssd/ssd1/www/460.net.cn/config/cache.php ( 0.78 KB )
  31. /yingpanguazai/ssd/ssd1/www/460.net.cn/config/console.php ( 0.23 KB )
  32. /yingpanguazai/ssd/ssd1/www/460.net.cn/config/cookie.php ( 0.56 KB )
  33. /yingpanguazai/ssd/ssd1/www/460.net.cn/config/database.php ( 2.48 KB )
  34. /yingpanguazai/ssd/ssd1/www/460.net.cn/vendor/topthink/framework/src/think/facade/Env.php ( 1.67 KB )
  35. /yingpanguazai/ssd/ssd1/www/460.net.cn/config/filesystem.php ( 0.61 KB )
  36. /yingpanguazai/ssd/ssd1/www/460.net.cn/config/lang.php ( 0.91 KB )
  37. /yingpanguazai/ssd/ssd1/www/460.net.cn/config/log.php ( 1.35 KB )
  38. /yingpanguazai/ssd/ssd1/www/460.net.cn/config/middleware.php ( 0.19 KB )
  39. /yingpanguazai/ssd/ssd1/www/460.net.cn/config/route.php ( 1.89 KB )
  40. /yingpanguazai/ssd/ssd1/www/460.net.cn/config/session.php ( 0.57 KB )
  41. /yingpanguazai/ssd/ssd1/www/460.net.cn/config/trace.php ( 0.34 KB )
  42. /yingpanguazai/ssd/ssd1/www/460.net.cn/config/view.php ( 0.82 KB )
  43. /yingpanguazai/ssd/ssd1/www/460.net.cn/app/event.php ( 0.25 KB )
  44. /yingpanguazai/ssd/ssd1/www/460.net.cn/vendor/topthink/framework/src/think/Event.php ( 7.67 KB )
  45. /yingpanguazai/ssd/ssd1/www/460.net.cn/app/service.php ( 0.13 KB )
  46. /yingpanguazai/ssd/ssd1/www/460.net.cn/app/AppService.php ( 0.26 KB )
  47. /yingpanguazai/ssd/ssd1/www/460.net.cn/vendor/topthink/framework/src/think/Service.php ( 1.64 KB )
  48. /yingpanguazai/ssd/ssd1/www/460.net.cn/vendor/topthink/framework/src/think/Lang.php ( 7.35 KB )
  49. /yingpanguazai/ssd/ssd1/www/460.net.cn/vendor/topthink/framework/src/lang/zh-cn.php ( 13.70 KB )
  50. /yingpanguazai/ssd/ssd1/www/460.net.cn/vendor/topthink/framework/src/think/initializer/Error.php ( 3.31 KB )
  51. /yingpanguazai/ssd/ssd1/www/460.net.cn/vendor/topthink/framework/src/think/initializer/RegisterService.php ( 1.33 KB )
  52. /yingpanguazai/ssd/ssd1/www/460.net.cn/vendor/services.php ( 0.14 KB )
  53. /yingpanguazai/ssd/ssd1/www/460.net.cn/vendor/topthink/framework/src/think/service/PaginatorService.php ( 1.52 KB )
  54. /yingpanguazai/ssd/ssd1/www/460.net.cn/vendor/topthink/framework/src/think/service/ValidateService.php ( 0.99 KB )
  55. /yingpanguazai/ssd/ssd1/www/460.net.cn/vendor/topthink/framework/src/think/service/ModelService.php ( 2.04 KB )
  56. /yingpanguazai/ssd/ssd1/www/460.net.cn/vendor/topthink/think-trace/src/Service.php ( 0.77 KB )
  57. /yingpanguazai/ssd/ssd1/www/460.net.cn/vendor/topthink/framework/src/think/Middleware.php ( 6.72 KB )
  58. /yingpanguazai/ssd/ssd1/www/460.net.cn/vendor/topthink/framework/src/think/initializer/BootService.php ( 0.77 KB )
  59. /yingpanguazai/ssd/ssd1/www/460.net.cn/vendor/topthink/think-orm/src/Paginator.php ( 11.86 KB )
  60. /yingpanguazai/ssd/ssd1/www/460.net.cn/vendor/topthink/think-validate/src/Validate.php ( 63.20 KB )
  61. /yingpanguazai/ssd/ssd1/www/460.net.cn/vendor/topthink/think-orm/src/Model.php ( 23.55 KB )
  62. /yingpanguazai/ssd/ssd1/www/460.net.cn/vendor/topthink/think-orm/src/model/concern/Attribute.php ( 21.05 KB )
  63. /yingpanguazai/ssd/ssd1/www/460.net.cn/vendor/topthink/think-orm/src/model/concern/AutoWriteData.php ( 4.21 KB )
  64. /yingpanguazai/ssd/ssd1/www/460.net.cn/vendor/topthink/think-orm/src/model/concern/Conversion.php ( 6.44 KB )
  65. /yingpanguazai/ssd/ssd1/www/460.net.cn/vendor/topthink/think-orm/src/model/concern/DbConnect.php ( 5.16 KB )
  66. /yingpanguazai/ssd/ssd1/www/460.net.cn/vendor/topthink/think-orm/src/model/concern/ModelEvent.php ( 2.33 KB )
  67. /yingpanguazai/ssd/ssd1/www/460.net.cn/vendor/topthink/think-orm/src/model/concern/RelationShip.php ( 28.29 KB )
  68. /yingpanguazai/ssd/ssd1/www/460.net.cn/vendor/topthink/think-helper/src/contract/Arrayable.php ( 0.09 KB )
  69. /yingpanguazai/ssd/ssd1/www/460.net.cn/vendor/topthink/think-helper/src/contract/Jsonable.php ( 0.13 KB )
  70. /yingpanguazai/ssd/ssd1/www/460.net.cn/vendor/topthink/think-orm/src/model/contract/Modelable.php ( 0.09 KB )
  71. /yingpanguazai/ssd/ssd1/www/460.net.cn/vendor/topthink/framework/src/think/Db.php ( 2.88 KB )
  72. /yingpanguazai/ssd/ssd1/www/460.net.cn/vendor/topthink/think-orm/src/DbManager.php ( 8.52 KB )
  73. /yingpanguazai/ssd/ssd1/www/460.net.cn/vendor/topthink/framework/src/think/Log.php ( 6.28 KB )
  74. /yingpanguazai/ssd/ssd1/www/460.net.cn/vendor/topthink/framework/src/think/Manager.php ( 3.92 KB )
  75. /yingpanguazai/ssd/ssd1/www/460.net.cn/vendor/psr/log/src/LoggerTrait.php ( 2.69 KB )
  76. /yingpanguazai/ssd/ssd1/www/460.net.cn/vendor/psr/log/src/LoggerInterface.php ( 2.71 KB )
  77. /yingpanguazai/ssd/ssd1/www/460.net.cn/vendor/topthink/framework/src/think/Cache.php ( 4.92 KB )
  78. /yingpanguazai/ssd/ssd1/www/460.net.cn/vendor/psr/simple-cache/src/CacheInterface.php ( 4.71 KB )
  79. /yingpanguazai/ssd/ssd1/www/460.net.cn/vendor/topthink/think-helper/src/helper/Arr.php ( 16.63 KB )
  80. /yingpanguazai/ssd/ssd1/www/460.net.cn/vendor/topthink/framework/src/think/cache/driver/File.php ( 7.84 KB )
  81. /yingpanguazai/ssd/ssd1/www/460.net.cn/vendor/topthink/framework/src/think/cache/Driver.php ( 9.03 KB )
  82. /yingpanguazai/ssd/ssd1/www/460.net.cn/vendor/topthink/framework/src/think/contract/CacheHandlerInterface.php ( 1.99 KB )
  83. /yingpanguazai/ssd/ssd1/www/460.net.cn/app/Request.php ( 0.09 KB )
  84. /yingpanguazai/ssd/ssd1/www/460.net.cn/vendor/topthink/framework/src/think/Request.php ( 55.78 KB )
  85. /yingpanguazai/ssd/ssd1/www/460.net.cn/app/middleware.php ( 0.25 KB )
  86. /yingpanguazai/ssd/ssd1/www/460.net.cn/vendor/topthink/framework/src/think/Pipeline.php ( 2.61 KB )
  87. /yingpanguazai/ssd/ssd1/www/460.net.cn/vendor/topthink/think-trace/src/TraceDebug.php ( 3.40 KB )
  88. /yingpanguazai/ssd/ssd1/www/460.net.cn/vendor/topthink/framework/src/think/middleware/SessionInit.php ( 1.94 KB )
  89. /yingpanguazai/ssd/ssd1/www/460.net.cn/vendor/topthink/framework/src/think/Session.php ( 1.80 KB )
  90. /yingpanguazai/ssd/ssd1/www/460.net.cn/vendor/topthink/framework/src/think/session/driver/File.php ( 6.27 KB )
  91. /yingpanguazai/ssd/ssd1/www/460.net.cn/vendor/topthink/framework/src/think/contract/SessionHandlerInterface.php ( 0.87 KB )
  92. /yingpanguazai/ssd/ssd1/www/460.net.cn/vendor/topthink/framework/src/think/session/Store.php ( 7.12 KB )
  93. /yingpanguazai/ssd/ssd1/www/460.net.cn/vendor/topthink/framework/src/think/Route.php ( 23.73 KB )
  94. /yingpanguazai/ssd/ssd1/www/460.net.cn/vendor/topthink/framework/src/think/route/RuleName.php ( 5.75 KB )
  95. /yingpanguazai/ssd/ssd1/www/460.net.cn/vendor/topthink/framework/src/think/route/Domain.php ( 2.53 KB )
  96. /yingpanguazai/ssd/ssd1/www/460.net.cn/vendor/topthink/framework/src/think/route/RuleGroup.php ( 22.43 KB )
  97. /yingpanguazai/ssd/ssd1/www/460.net.cn/vendor/topthink/framework/src/think/route/Rule.php ( 26.95 KB )
  98. /yingpanguazai/ssd/ssd1/www/460.net.cn/vendor/topthink/framework/src/think/route/RuleItem.php ( 9.78 KB )
  99. /yingpanguazai/ssd/ssd1/www/460.net.cn/route/app.php ( 1.72 KB )
  100. /yingpanguazai/ssd/ssd1/www/460.net.cn/vendor/topthink/framework/src/think/facade/Route.php ( 4.70 KB )
  101. /yingpanguazai/ssd/ssd1/www/460.net.cn/vendor/topthink/framework/src/think/route/dispatch/Controller.php ( 4.74 KB )
  102. /yingpanguazai/ssd/ssd1/www/460.net.cn/vendor/topthink/framework/src/think/route/Dispatch.php ( 10.44 KB )
  103. /yingpanguazai/ssd/ssd1/www/460.net.cn/app/controller/Index.php ( 4.81 KB )
  104. /yingpanguazai/ssd/ssd1/www/460.net.cn/app/BaseController.php ( 2.05 KB )
  105. /yingpanguazai/ssd/ssd1/www/460.net.cn/vendor/topthink/think-orm/src/facade/Db.php ( 0.93 KB )
  106. /yingpanguazai/ssd/ssd1/www/460.net.cn/vendor/topthink/think-orm/src/db/connector/Mysql.php ( 5.44 KB )
  107. /yingpanguazai/ssd/ssd1/www/460.net.cn/vendor/topthink/think-orm/src/db/PDOConnection.php ( 52.47 KB )
  108. /yingpanguazai/ssd/ssd1/www/460.net.cn/vendor/topthink/think-orm/src/db/Connection.php ( 8.39 KB )
  109. /yingpanguazai/ssd/ssd1/www/460.net.cn/vendor/topthink/think-orm/src/db/ConnectionInterface.php ( 4.57 KB )
  110. /yingpanguazai/ssd/ssd1/www/460.net.cn/vendor/topthink/think-orm/src/db/builder/Mysql.php ( 16.58 KB )
  111. /yingpanguazai/ssd/ssd1/www/460.net.cn/vendor/topthink/think-orm/src/db/Builder.php ( 24.06 KB )
  112. /yingpanguazai/ssd/ssd1/www/460.net.cn/vendor/topthink/think-orm/src/db/BaseBuilder.php ( 27.50 KB )
  113. /yingpanguazai/ssd/ssd1/www/460.net.cn/vendor/topthink/think-orm/src/db/Query.php ( 15.71 KB )
  114. /yingpanguazai/ssd/ssd1/www/460.net.cn/vendor/topthink/think-orm/src/db/BaseQuery.php ( 45.13 KB )
  115. /yingpanguazai/ssd/ssd1/www/460.net.cn/vendor/topthink/think-orm/src/db/concern/TimeFieldQuery.php ( 7.43 KB )
  116. /yingpanguazai/ssd/ssd1/www/460.net.cn/vendor/topthink/think-orm/src/db/concern/AggregateQuery.php ( 3.26 KB )
  117. /yingpanguazai/ssd/ssd1/www/460.net.cn/vendor/topthink/think-orm/src/db/concern/ModelRelationQuery.php ( 20.07 KB )
  118. /yingpanguazai/ssd/ssd1/www/460.net.cn/vendor/topthink/think-orm/src/db/concern/ParamsBind.php ( 3.66 KB )
  119. /yingpanguazai/ssd/ssd1/www/460.net.cn/vendor/topthink/think-orm/src/db/concern/ResultOperation.php ( 7.01 KB )
  120. /yingpanguazai/ssd/ssd1/www/460.net.cn/vendor/topthink/think-orm/src/db/concern/WhereQuery.php ( 19.37 KB )
  121. /yingpanguazai/ssd/ssd1/www/460.net.cn/vendor/topthink/think-orm/src/db/concern/JoinAndViewQuery.php ( 7.11 KB )
  122. /yingpanguazai/ssd/ssd1/www/460.net.cn/vendor/topthink/think-orm/src/db/concern/TableFieldInfo.php ( 2.63 KB )
  123. /yingpanguazai/ssd/ssd1/www/460.net.cn/vendor/topthink/think-orm/src/db/concern/Transaction.php ( 2.77 KB )
  124. /yingpanguazai/ssd/ssd1/www/460.net.cn/vendor/topthink/framework/src/think/log/driver/File.php ( 5.96 KB )
  125. /yingpanguazai/ssd/ssd1/www/460.net.cn/vendor/topthink/framework/src/think/contract/LogHandlerInterface.php ( 0.86 KB )
  126. /yingpanguazai/ssd/ssd1/www/460.net.cn/vendor/topthink/framework/src/think/log/Channel.php ( 3.89 KB )
  127. /yingpanguazai/ssd/ssd1/www/460.net.cn/vendor/topthink/framework/src/think/event/LogRecord.php ( 1.02 KB )
  128. /yingpanguazai/ssd/ssd1/www/460.net.cn/vendor/topthink/think-helper/src/Collection.php ( 16.47 KB )
  129. /yingpanguazai/ssd/ssd1/www/460.net.cn/vendor/topthink/framework/src/think/facade/View.php ( 1.70 KB )
  130. /yingpanguazai/ssd/ssd1/www/460.net.cn/vendor/topthink/framework/src/think/View.php ( 4.39 KB )
  131. /yingpanguazai/ssd/ssd1/www/460.net.cn/vendor/topthink/framework/src/think/Response.php ( 8.81 KB )
  132. /yingpanguazai/ssd/ssd1/www/460.net.cn/vendor/topthink/framework/src/think/response/View.php ( 3.29 KB )
  133. /yingpanguazai/ssd/ssd1/www/460.net.cn/vendor/topthink/framework/src/think/Cookie.php ( 6.06 KB )
  134. /yingpanguazai/ssd/ssd1/www/460.net.cn/vendor/topthink/think-view/src/Think.php ( 8.38 KB )
  135. /yingpanguazai/ssd/ssd1/www/460.net.cn/vendor/topthink/framework/src/think/contract/TemplateHandlerInterface.php ( 1.60 KB )
  136. /yingpanguazai/ssd/ssd1/www/460.net.cn/vendor/topthink/think-template/src/Template.php ( 46.61 KB )
  137. /yingpanguazai/ssd/ssd1/www/460.net.cn/vendor/topthink/think-template/src/template/driver/File.php ( 2.41 KB )
  138. /yingpanguazai/ssd/ssd1/www/460.net.cn/vendor/topthink/think-template/src/template/contract/DriverInterface.php ( 0.86 KB )
  139. /yingpanguazai/ssd/ssd1/www/460.net.cn/runtime/temp/ba54d6633e0eed0ab3340e5f5fbe5cd0.php ( 11.97 KB )
  140. /yingpanguazai/ssd/ssd1/www/460.net.cn/vendor/topthink/think-trace/src/Html.php ( 4.42 KB )
  1. CONNECT:[ UseTime:0.000644s ] mysql:host=127.0.0.1;port=3306;dbname=nowww460;charset=utf8mb4
  2. SHOW FULL COLUMNS FROM `fenlei` [ RunTime:0.000950s ]
  3. SELECT * FROM `fenlei` WHERE `fid` = 0 [ RunTime:0.000355s ]
  4. SELECT * FROM `fenlei` WHERE `fid` = 63 [ RunTime:0.000260s ]
  5. SHOW FULL COLUMNS FROM `set` [ RunTime:0.000605s ]
  6. SELECT * FROM `set` [ RunTime:0.000214s ]
  7. SHOW FULL COLUMNS FROM `article` [ RunTime:0.000631s ]
  8. SELECT * FROM `article` WHERE `id` = 475151 LIMIT 1 [ RunTime:0.000466s ]
  9. UPDATE `article` SET `lasttime` = 1775299760 WHERE `id` = 475151 [ RunTime:0.001491s ]
  10. SELECT * FROM `fenlei` WHERE `id` = 65 LIMIT 1 [ RunTime:0.000276s ]
  11. SELECT * FROM `article` WHERE `id` < 475151 ORDER BY `id` DESC LIMIT 1 [ RunTime:0.000486s ]
  12. SELECT * FROM `article` WHERE `id` > 475151 ORDER BY `id` ASC LIMIT 1 [ RunTime:0.000441s ]
  13. SELECT * FROM `article` WHERE `id` < 475151 ORDER BY `id` DESC LIMIT 10 [ RunTime:0.001463s ]
  14. SELECT * FROM `article` WHERE `id` < 475151 ORDER BY `id` DESC LIMIT 10,10 [ RunTime:0.000896s ]
  15. SELECT * FROM `article` WHERE `id` < 475151 ORDER BY `id` DESC LIMIT 20,10 [ RunTime:0.001463s ]
0.081931s