
新春将至
石家庄各大墓园/陵园发布祭扫安排
公交开通多条祭扫专线
方便市民出行
有祭扫计划的朋友
快转发给家人朋友吧
👇👇👇





根据2026年春节祭扫工作安排,石家庄市殡仪服务中心在春节期间开展以“平安春节 文明祭扫 倡导生态 移风易俗”为主题的祭扫活动。
✅活动地点
人民纪念堂:石铜路13号。
骨灰寄存楼:红旗大街869号石家庄市殡仪服务中心殡仪馆院内。
✅活动时间
2026年2月15日-2026年2月19日。
其中:
人民纪念堂开放时间:7:30-15:30;
骨灰寄存楼开放时间:8:00-16:00;
农历除夕、正月初一、正月初三提前半个小时开放。
✅联系电话
人民纪念堂:0311-83830334。
骨灰寄存楼:0311-86825000。
✅活动内容
1️⃣免费代客祭扫服务
活动期间,祭扫市民可拨打人民纪念堂或骨灰寄存楼电话办理免费代客祭扫业务,由工作人员代报名市民对逝者骨灰格位进行擦拭清洁、行鞠躬礼。
2️⃣寄语花墙活动
在人民纪念堂及骨灰寄存楼商品部备有鲜花及各类祭扫用品供市民选购。同时,祭扫区域设有花墙,市民可将祭扫后的鲜花、绢花等安放到花墙之上。
3️⃣设立“文明祭扫我先行”主题签字墙
在人民纪念堂及骨灰寄存楼分别树立一面“文明祭扫我先行”主题签字墙,市民可在签字墙上写下对已故亲人的思念。
✅殡葬商品清单

图源:燕赵生命文化


为缅怀英烈,华北军区烈士陵园(河北省英烈褒扬纪念中心)欢迎您于2月17日(大年初一)上午9:00在烈士纪念碑前开展2026年度“春节祭扫·致敬英烈”活动,欢迎广大市民朋友为英烈献上一束花、表达一份追思与敬意。

摄图网_507703014(仅作配图)


✅开放时间
春节假期:除夕和初一、初三,上午6:00至下午3:30开放,其他时间为上午8:30至下午4:30开放,请合理安排祭扫时间。
✅错峰祭扫
除夕和初一、初三将迎来祭扫高峰日,每天上午7时至11时为高峰时段,车流量剧增,请尽量错峰祭扫,并注意人身及车辆安全,听从现场工作人员的指挥,有序停放车辆。
✅文明环保祭祀
弘扬中华优秀传统文化,大力提倡鲜花祭扫、网络寄哀思等文明祭祀活动,礼敬故人。在祭扫过程中不乱扔垃圾,祭奠物品请带走,共同维护园区环境。
✅安全提醒
1.严禁燃放烟花爆竹。
2.老人和儿童须在家人陪同下入园,注意安全防护。
3.严禁在墓区焚烧纸钱,烧纸请到指定地点—化纸坊,只可焚烧纸制品,禁止焚烧易爆易裂(酒瓶、易拉罐等)、衣服、花圈等物品。
4.为避免发生意外,请您不要倚靠、推墓碑;冬季雪天路滑,请站稳慢行,注意上下台阶安全。
5.禁止携带宠物入园。


✅一、时间安排
2026年2月10日(农历腊月二十三)至2026年2月19日(农历正月初三),具体时间如下:
2月10日--2月15日(农历腊月二十三至腊月二十八)开放时间为07:00--17:00。
2月16日--2月19日(农历除夕至正月初三)开放时间为06:00--17:00。
✅二、文明祭祀倡议
(一)石家庄大峪山生命纪念园地处森林防火区域,春节祭扫期间,园区全区域严禁燃放烟花爆竹,严防森林火灾发生。
(二)倡导市民践行文明祭祀、绿色祭祀理念,不焚烧香烛、纸钱等祭祀用品,摒弃陈规陋习,以更简约、环保的方式寄托哀思。
(三)树立生态环保意识,自觉维护园区环境卫生。不随意丢弃杂物、不破坏绿化植被、不污染公共环境,共同守护整洁、优美、宁静的祭扫场所,让绿色低碳成为节日新风尚。
(四)为方便市民祭扫,石家庄大峪山生命纪念园现场免费提供祭祀桌,供市民朋友开展文明祭祀活动,我们将全力营造温馨、便捷、舒心的祭扫环境,用心用情做好各项服务保障工作。
请各位市民合理安排祭扫时间,提前规划行程,错峰祭扫、文明祭扫。感谢您的理解与支持!在此,石家庄大峪山生命纪念园全体员工向您致以新春的问候,祝您新春安康,阖家幸福,万事顺遂!
如有任何疑问或需要帮助,请随时拨打咨询电话:0311-80656888,0311-80907007。

摄图网_507732262(仅作配图)


✅一、开放时间调整
为方便市民祭扫,我园春节期间开放时间调整如下:
2月16日(除夕):7:00—16:30
2月17日(正月初一):6:00—16:30
2月19日(正月初三):7:00—16:30
其余时段正常开放,开放时间为8:30—16:30。
✅二、错峰有序祭扫
春节期间祭扫人员集中,请市民朋友合理安排时间,尽量避开上午8:00—11:00的祭扫高峰时段,减少现场人员与车辆聚集。园区通行请听从现场工作人员指挥,有序通行,相互礼让,规范停车,共同营造安全有序的祭扫环境。
✅三、做好个人防护
冬季呼吸道疾病高发,请市民朋友注意做好个人防护,佩戴口罩,尽量减少在园区的逗留时间,避免人员高度聚集,守护自身和他人健康。
✅四、践行文明安全
进入园区严禁在墓区烧纸焚香、燃放烟花爆竹等使用明火行为。倡导市民朋友采用敬献鲜花、鞠躬默哀等文明环保方式缅怀先人,共同营造绿色、安全的祭扫环境。
咨询电话:0311-83985818,83987650。

摄图网_500177254(仅作配图)



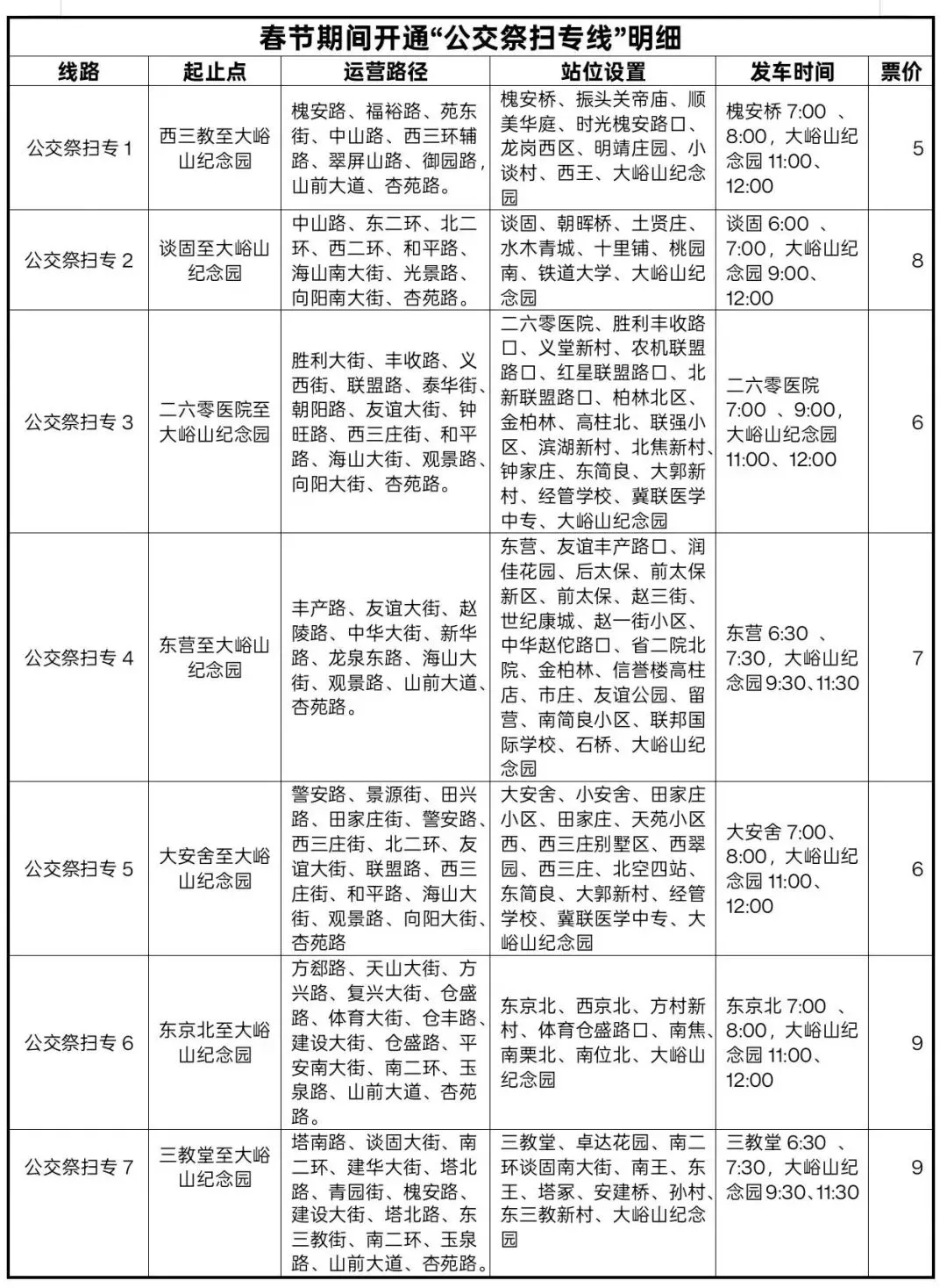
随着“春节”的临近,为确保春节期间市民能够高效、便捷的前往大峪山纪念园进行传统的祭扫活动,缓解区域内交通压力,倡导市民绿色出行。
石家庄市公交集团于2月10日至19日期间,在智慧公交平台开通西王地铁站接驳祭扫专线及西三教、谈固等7条“公交祭扫专线”。同时于2月16日至19日期间临时开通西王地铁站接驳祭扫专线及大峪山停车场摆渡线路。


✅1.起止点:
西王公交枢纽站-大峪山纪念园
✅2.运营路径:
中山路、三环辅路、翠屏山路、京赞线、御园路、青银辅路、山前大道、杏苑路、京赞线。
✅3.站位设置:
西王(公交枢纽站)、西王(地铁站D出站口)、大峪山纪念园。
✅4.运营参数:
2月16日至19日期间,首末车时间7:00—11:30,平均发车间隔30分钟,单程票价3元,石家庄公交发行的卡面具有交通联合标识的一卡通卡、A卡和石惠卡享受9折优惠,其他证卡无效。
✅5.购票方式:
祭扫专线同时可在智慧公交平台购票,乘客可下载“石家庄智慧公交”App或登录“石家庄智慧公交”微信小程序购票即可乘车,满10人成团。人数达到时即可成团发车,低于成团标准的,系统会通过短信通知并在24小时内自动退票。
👉推荐服务:扫描或长按识别下方二维码,关注【石家庄本地宝】公众号,私信回复【祭扫】,即可获取购票入口。





前往大峪山纪念园祭祀扫墓的车流量较大,为了确保市民的安全出行,届时生命纪念园将实施交通管制措施,所有车辆将统一停放于纪念园停车场。在交通管制期间,开通纪念园公交摆渡服务,具体方案如下:
✅1.起止点:大峪山停车场-大峪山纪念园
✅2.运营路径:杏苑路。
✅3.运营时间:7:00—12:00,市民可免费乘坐。


为方便市民前往大峪山纪念园进行祭扫,市民可乘坐副320路、游5路、游6路、309路等线路,在动物园站换乘游16路到达大峪山纪念园。

图源:石家庄公交
石家庄春节活动正陆续公布中
小编将持续更新关注
并第一时间告诉大家
大家可以扫描下方二维码
获取【石家庄春节攻略】


END
右下角,您点赞和在看
小编工资涨2毛

➤推荐服务:
向下滑动查看更多
回复【居民医保】查看石家庄居民医保缴费攻略
回复【育儿补贴】查看国家育儿补贴申领攻略
回复【免保教费】查看幼儿园大班免保教费攻略
回复【招聘】查询石家庄招聘最新消息
回复【事业单位】查看2025石家庄事业单位招聘信息
回复【采暖补贴】查看石家庄采暖补贴发放攻略
回复【人才公寓】查看2025石家庄人才公寓申请攻略
回复【公租房】查看2025石家庄市区公租房申请攻略
回复【事业单位】查看2025石家庄事业单位招聘攻略
回复【安家补贴】查看石家庄安家补贴申请指南
回复【高速】查询高速免费时间、河北高速实时路况
回复【人才绿卡】查询人才绿卡申请指南
▌说明:本文由石家庄本地宝整理发布,转载请注明!如涉及侵权或对版权有疑问,请邮件联系 hesl@bendibao.com 删除处理
▌本文来源:燕赵生命文化、燕赵龙凤陵园、华北英烈、石家庄市生命寿园服务有限公司、双凤山云、石家庄公交
▌本文图源:燕赵生命文化、石家庄公交、酷吧、摄图网
▌本文编辑:何森蕾
▌合作电话&QQ:4009999087
▌合作微信:点击查看
戳原文,查看石家庄2026春节攻略
点击【石家庄本地宝】图标可直接关注我们哦