



稍微有点长的开场白



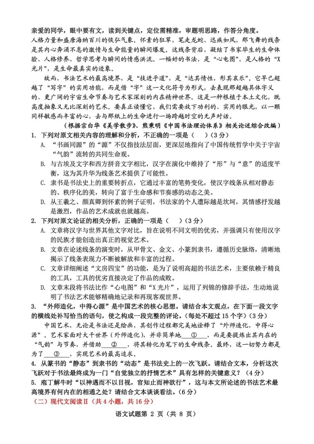
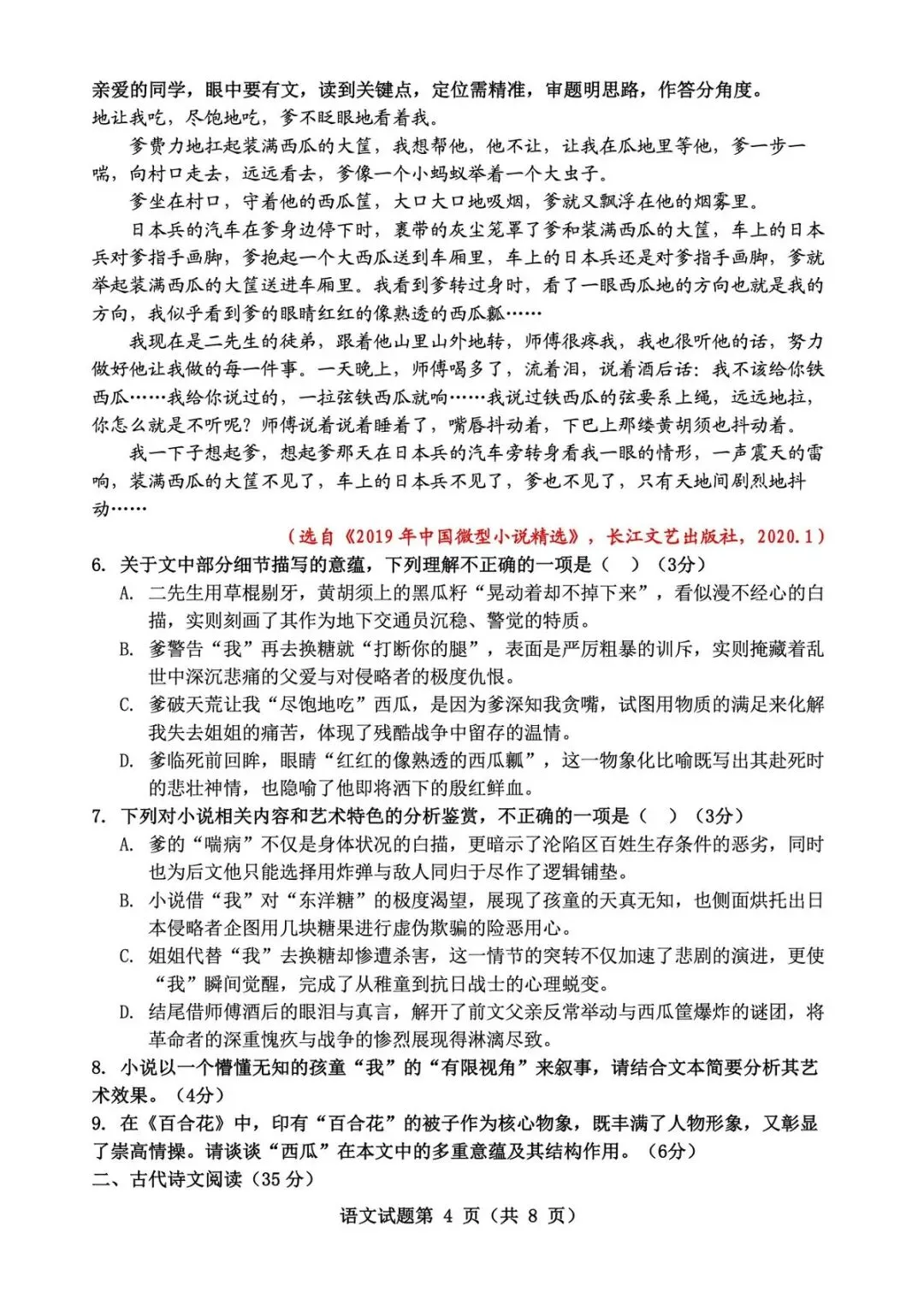
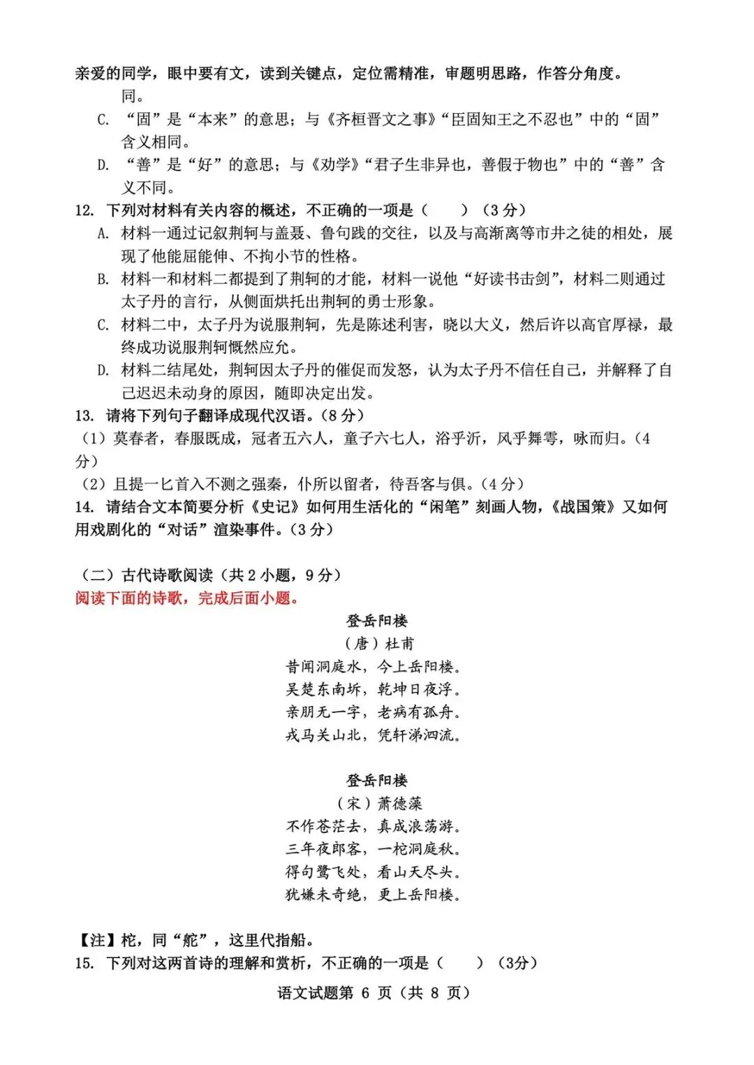
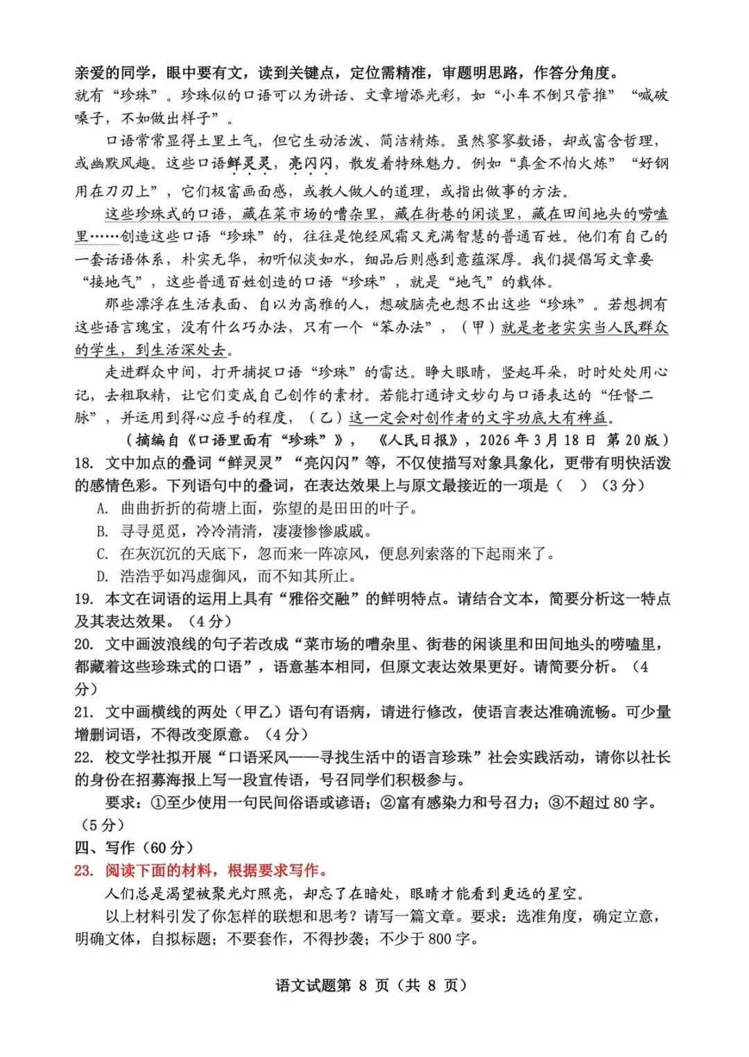
🌹最近,我给高一的学生命制了一套全部原创的月考试题。其实吧,这个工作对于我来说,不是什么特别困难的事情,因为我参与过全国多个省市的联考试题命制工作,对于阶段性命题可以说也有了一些经验,一个人也可以是一个团队哈,每个版块所有的试题从选材、剪裁、命制、解析、打磨,我全部都可以独立完成✌️,这木有太大的问题。只是在试卷整体区分度、难易度、创新设问角度等方面的把控上可能有些欠缺,题目和答案或许也有许多的瑕疵。但正如我一个人可以一天开1200公里的高速一般,无所畏惧哈,无论前方多坎坷,我依然可以从容应对,因为我一路上特别清醒:心情放松,随机应变,才是王道。
🍒首先,请让我展示一下两天前的月考试题。请上下滑动查看,点击图片可放大。








🍒昨天,在讲评试卷时,我一直在思考如何改变方式来提高效率。我在网上也搜索了同仁们的试卷讲评方法,或讲底层逻辑,或做详细解析课件,而我想另辟蹊径,做一个换拉思考:如果我是命题人,我会如何选取命题材料?材料的核心命题点抑或说独特价值又有哪些?我创设的命题角度如何创新?等等,诸如此类。
🍄于是就开始了我的探索之旅💪


为何我们需要“命题人视角”?



在高考语文的备考中,我们往往会陷入“刷题——对答案——背套路”的循环,这是一种典型的“解题人视角”。解题人看到的是“坑”和“分”,而命题人看到的是“人”和“才”。
所谓“命题人视角”,按照我的理解,就是跨越试卷的物理形态,去触摸《普通高中语文课程标准(2025年修订版)》的脉搏,去落实《教育部关于做好2026年普通高校招生工作的通知》的政令。当我们站在这张考卷的起点,我们思考的不是“如何难倒学生”,而是“这段材料能测出学生怎样的思维品质?它呼应了时代的哪一种精神痛点?它如何区分出真正的批判性思考者和机械的套路搬运工?”
透过命题人视角讲评试题,其独特之处在于“破除执念,回归常识”。它能带领我们从“知其然”走向“知其所以然”,明白每一个选项的设置、每一次主观题的发问,都是基于材料核心价值的“量体裁衣”,而非刻意的刁难。懂得了命题人的“初心”,我们答题时也许就可以做到“心有灵犀”啦。
其实,我们首先要吃透两份核心指导文件: 第一份是《教育部关于做好2026年普通高校招生工作的通知》第7条。该条文明确要求:“优化试题呈现方式和素材选取,融入科技前沿动态,浸润人文教育元素,加强项目式、探究式的真实情境问题设计,更好考查学生关键能力、学科素养和思维品质”。 第二份是《普通高中语文课程标准(2017年版2025年修订)》。我们的命题基准线始终是“学业质量描述”(课标第39~42页)。
🍒刚好收到了六套很有些创意的各地最新模考试题,于是就想着来尝试一下,用命题人视角来看一看,人生多一些不一样的探索,或许会有不一样的收获吧。


信息类文本:①科技前沿与人文浸润的碰撞



南通等七市高三二调语文试题·阅读Ⅰ 第5题

这道题完美落实教育部命题要求第7条中“融入科技前沿动态(人形机器人),浸润人文教育元素(空巢老人与亲情陪伴)”的要求,打破了传统概括题的套路,引入春晚小品这一真实生活情境。
同时也符合新课标P40学业水平质量二的要求: “能用文本中的信息有效解决学习和生活实际中遇到的具体问题”。学生必须用材料中的科技哲学理论,去剖析现实生活中的情感伦理现象。
本题旨在考查考生的批判性思维和人文底色。命题人希望考生在AI狂欢中保持冷思考——技术能模拟动作,但能替代情感吗?
面对此类前沿科技题,高分关键在于“科技作骨,人文为魂”。切忌只谈科技不谈人,或者只谈感情不扣文本。
🍒原试卷及答案下载请点击👇👇👇


信息类文本:②前沿科技伦理的“规则建构”



巴蜀中学2026届高三适应性月考(七)·现代文阅读Ⅰ 第5题

这道题极具前瞻性的建构型真实情境任务,它打破了传统信息类文本“概括段意”的套路,要求学生不仅要理解AI与人类在文学创作中的博弈,还要化身“规则制定者”,将抽象的哲学探讨转化为具体的“操作性原则”。
课标P40: “能用文本中的信息有效解决学习和生活实际中遇到的具体问题”。
这里考查的是高阶的批判性思维与信息转化能力,要求考生在面对AI浪潮时,不能仅作旁观者,而要成为主导者,理清人机边界。
这道题的精妙之处在于“立足文本,向外建构”。学生必须精准提取两则材料关于AI“效率/语料”的优势和“生命/情感”的缺陷,进行重组再造。

🍒原试卷及答案下载请点击👇👇👇


信息类文本:③同一描写对象的“体式功能对读”



四川省成都市二模测试·现代文阅读Ⅰ 第5题

本题打破了单一文本内部的考查,将试卷外的经典散文(余秋雨《都江堰》)与试卷内的纪录片解说词进行跨文体、跨媒介的对读比较。
课标P40页: “处理文本信息时,能比较两个以上文本或材料,在多个信息之间建立联系,分析、说明复杂信息中可能存在的多种关系”。
意在考查学生的文体意识与审美鉴赏力。同样是写李冰石像,为什么纪录片和散文的写法截然不同?这是对《新课标》“不同体裁文学作品的审美感知”的精准落实。
真实的高考往往会在非连续性文本中引入文学片段。这种“互文比读”,考查的就是学生在不同语境下切换阅读策略的高阶能力。

🍒原试卷及答案下载请点击👇👇👇

🍒在这里,咱们再稍微旁逸斜出一下,说说我的一些想法。原卷的考查侧重于让学生在表格中对比两种文本的语言特点(解说词的平实与散文的抒情),这样的命题相当高明,换作是我,可能会更加关注课标中强力倡导的“在真实语境中解决实际问题”的能力。我如果来命题,大概率会创设一个情境,如下:
都江堰景区管委会拟在李冰石像前立一块全新的“人物导览牌”。目前有两段备选文案:A文案选自客观平实的纪录片《蜀守冰》解说词,B文案选自余秋雨充满文化激情的散文《都江堰》。请你以“景区文化推广顾问”的身份,向管委会推荐其中一份文案,并结合该文案的文体表达特质阐明你的推荐理由。
本题考查“跨媒介/跨文体的比较阅读与实用交际能力”,要求学生跳出机械的“背诵文体特征”,进入“景区文旅宣传”的真实社会情境,去评估不同文体在实际生活应用中的受众触达率与传播效力。
参考答案(任选其一推荐,言之成理即可)
🌹若推荐A文案
①解说词语言平实、客观严密(如实描写石像形貌),完美契合景区导览牌“科普与纪实”的公共属性。
②简明扼要的陈述能帮助过往游客在短时间内快速、准确地获取李冰的生平与治水功绩,认知成本低。
③语气符合“推广顾问”理性务实的专业身份,对公共服务的场景定位准确。
🍭若推荐B文案
①散文语言极具张力与诗意,将石像与水利工程进行气势磅礴的勾连,能瞬间引发游客强烈的审美共鸣。
②游览不仅是看“景”,更是品“魂”。带有文学色彩的导览文案能拔高景点的历史厚重感,唤醒游客对先贤的敬畏。
③语气符合“推广顾问”注重文化品位提升的身份定位,体现了文旅融合的时代视野。


现代文阅读Ⅱ(小说):社会转型期人物观念的“表格透视”



河北省石家庄市高三一模考试·现代文阅读Ⅱ 第8题

本题采用结构化表格代替传统的简答题,直击小说中人物冲突的核心——城乡文明交替下的观念碰撞。
课标P41页 : “能结合作品的具体内容,阐释作品的情感、形象、主题和思想内涵”。
这是一道披着表格外衣的“深层主旨探究题”。小说写的是村子被征用后,老薛们在安置小区自发形成“露市”(地摊),与儿子旺宝(城管/现代秩序代表)产生的冲突。我们意在考查学生能否透过表层的“摆摊与执法”,洞察背后的社会学意义。
在考场上,命题人不怕学生读不懂故事,就怕学生只会复述情节。通过表格的“观念”一栏,命题人强行“逼”着考生从文学现象跃升到文化反思(城市化进程中传统市井与现代文明的交融)。
🍒原试卷及答案下载请点击👇👇👇


文言文跨文本阅读题:真实情境下的项目式探究



南通等七市高三二调语文试题·古代诗文阅读 第14题

这道题深度呼应了教育部第7条“加强项目式、探究式的真实情境问题设计”。将传统的文言文翻译与概括,转化为具有课题研究性质的结构化图表填空。
课标P40: “处理文本信息时,能比较两个以上文本或材料,在多个信息之间建立联系,分析、说明复杂信息中可能存在的多种关系”。
本题考查考生的信息筛选整合能力和学术研究的初步素养。材料给出的是《淮南子》《史记》的文言选段,以及鲁迅《中国小说史略》的理论论述,要求考生在“史料(文言)”和“史论(白话)”之间来回穿梭。
这种表格题就是微型的“学术开题报告”。做这种题,要有“以论驭史”的眼光。先看白话文部分的理论指导,再对应文言文部分的具体史实,提取共性即可。
🍒原试卷及答案见上面。


语言文字运用题:①跨媒介与角色代入的思辨表达



太原市2026年高三年级模拟试题(一)·语言文字运用 第22题

本次命题再次踩中“融入科技前沿动态”与“真实情境”,将时下的AI版权与艺术创作争议,转化为一次“模拟名人访谈回应”。
课标P40: “日常交流与表达时,能遵循语言运用规律和逻辑规则,做到内容具体、概念准确、中心突出”“能根据表达的目的和要求,运用口头或书面语言,文从字顺、清晰明了地表达自己的真情实感、立场观点”。
这样就非常注重考查考生的对象意识、情境代入感以及提炼核心观点的应用能力。不仅要读懂AI时代创作者的困境,还要用得体、有深度的语言表达出来。
我们要明白,应用文写作绝不是简单抄录原文。命题人看重的是我们“重组信息+情境转化”的能力。在拟写回应时,我们要做到“有理(扣紧材料观点)、有利(维护自身权益)、有节(态度辩证客观)”。
🍒原试卷及答案下载请点击👇👇👇


语言文字运用题:②红色文化浸润下的“情境应用”



南宁市2026届高三二模·语言文字运用 第22题

这道题完美落实教育部命题要求第7条中的“浸润人文教育元素,加强项目式、探究式的真实情境问题设计”,将语法、修辞考查与革命传统文化教育天衣无缝地结合在一起。
课标P41页:“学习语言文字作品时,有探究文化问题的意识,能主动理解和挖掘语言材料中蕴含的中华优秀传统文化、革命文化、社会主义先进文化内容”。
本题放弃了传统的“病句修改”或“成语填空”,转而要求学生在特定的社交情境(文学社活动)中,运用中国传统文化的形式(对联),去礼赞革命文化(长征精神)。这体现了极高的综合素养要求。
这样的题目极其考验考生的语言敏感度和文化底蕴。既要“形式合规”(对仗工整),又要“内容走心”(提炼精神内涵)。这也正是新高考“立德树人、服务选才、引导教学”核心功能的最佳体现。

🍒原试卷及答案下载请点击👇👇👇


结语



🌹🌹🌹朋友们,高考语文的试卷,从来不是冰冷的文字游戏,而是一次国家意志与青年心灵的深度对话。命题人在故纸堆中寻章摘句、在选项里字斟句酌,最终的期盼,是看到我们的学生在面对这些经过千锤百炼的考题时,能够展现出严密的逻辑、悲悯的情怀和独立的判断。
🍒🍒🍒希望通过今天“显微镜式”的剖析,我们能真正与命题人达成共识:不要去猜测命题要考什么套路,而是去培养面对任何陌生文本都能洞若观火的真实素养。
