点击上方“蓝字”,轻松关注我们


关于开展2026年第一批河北省创新型中小企业申报和到期自评工作的通知
区内各企业:
根据河北省工业和信息化厅《关于开展2026年第一批河北省创新型中小企业申报和到期自评工作的通知》要求,现将有关事项通知如下:
一、申报及自评对象
(一)申报对象。达到《优质中小企业梯度培育管理暂行办法》规定的创新型中小企业标准的中小企业均可申报。
(二)自评对象。已是河北省创新型中小企业且达到有效期的企业(2023年第一批、第二批通过评价的企业)。
二、申报及自评方法
(一)申报方法。新申报企业登录工业和信息化部优质中小企业梯度培育平台(https://zjtx.miit.gov.cn)进行自评,并下载打印《河北省创新型中小企业自评表》,按照目录(详见附件1)要求形成申报书(一式两份)。
(二)自评方法。达到有效期的河北省创新型中小企业登录优质中小企业梯度培育平台填写自评表,网上提交即可,无需提供纸质材料。
三、申报时间及其他要求
请各申报企业务于2026年4月2日前,完成线上填报;新申报企业同步报送纸质版至高新区经济发展局综合二科(地址:裕华区秦岭大街116号轨道交通集团有限责任公司10楼1018室)
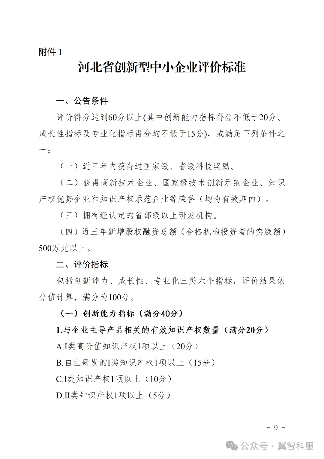
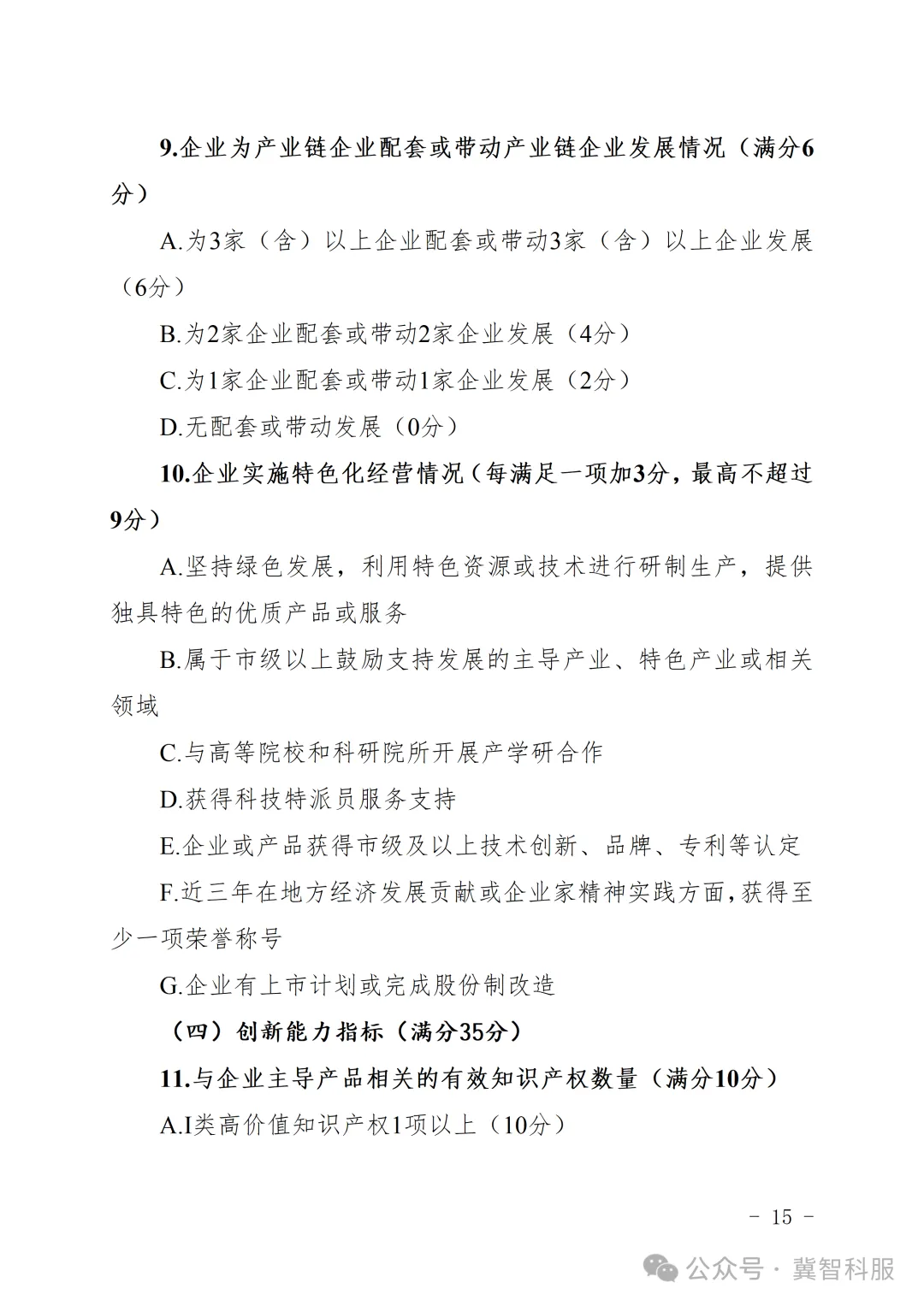
附件1.河北省工业和信息化厅《关于开展2026年第一批河北省创新型中小企业申报和到期自评工作的通知》
附件2.河北省工业和信息化厅关于印发《河北省优质中小企业梯度培育管理实施细则》的通知
高新区经济发展局
2026年3月24日
附 件

上下滑动查看附件
















































































编审:黄黄
版权声明
推荐阅读

泛
研
微信号|fun-research
基于科研项目为核心的综合情报服务门户

分享、在看与点赞,至少我要拥有一个吧