
正在找工作的小伙伴看过来
石家庄日报社公开选聘
8名事业单位工作人员
4月14日9:00起报名
本科以上学历可报
另外
石家庄广播电视台选聘岗位有调整
速来查看
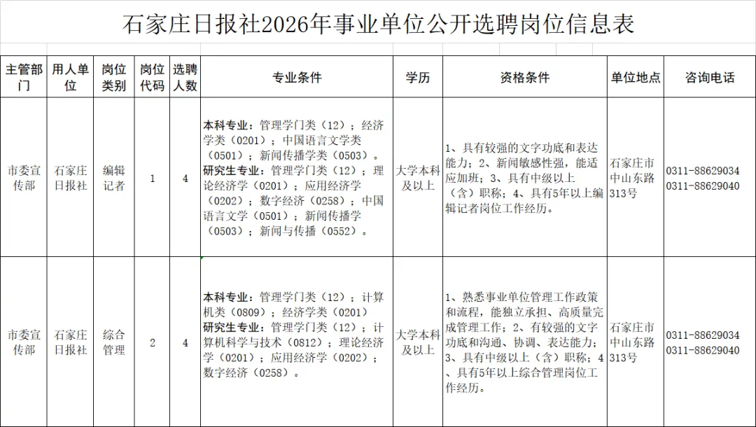
石家庄日报社2026年公开选聘事业单位工作人员
✅选聘岗位和数量:
本次共选聘事业单位工作人员8名,其中编辑记者岗位4名、综合管理岗位4名。岗位要求详见《石家庄日报社2026年事业单位公开选聘岗位信息表》

✅报名方式:
本次选聘采取网上报名方式,每名考生限报考一个岗位。考生提交报名信息后,由石家庄日报社进行资格审查
✅报名网址:
石家庄人事考试中心网上报名服务平台(https://sjz.appms.cn)。
✅网上报名时间:
2026年4月14日9:00至4月20日17:00
✅资格审查时间:
2026年4月14日9:00至4月21日12:00
✅笔试时间:
2026年4月25日上午9:00-11:00
✅笔试内容:
笔试采用闭卷考试方式进行,笔试考1个科目,内容为公共基础知识,职业能力测验及相关专业知识,时间120分钟,满分为100分。笔试成绩最低控制分数线为60分。
石家庄广播电视台2026年度公开选聘工作人员核减岗位
根据石家庄广播电视台2026年度公开选聘工作人员公告要求,各选聘岗位报名人数与选聘计划数比例不得低于2:1,达不到开考比例的,按比例减少该岗位选聘人数直至取消该岗位的选聘。按照以上核减原则,对技术岗位予以核减。
✅核减情况统计:

✅笔试准考证打印:
已报名的考生请于4月23日9:00之后进入石家庄市人事考试中心网上报名服务平台(https://sjz.appms.cn),登录个人账号,下载打印《笔试准考证》(A4纸张,黑白、彩色均可)。
逾期没有下载打印《笔试准考证》的,视为自动放弃笔试资格。《笔试准考证》载明笔试的科目、时间、地点和参加考试有关要求。笔试时,考生须持第二代居民身份证、自行打印的《笔试准考证》,方能进入考场。
✅笔试时间:
2026年4月26日上午9:00—11:00
✅笔试内容:
笔试采取闭卷方式,题型为主观题与客观题,满分为100分,考试时限120分钟。笔试内容为《公共基础知识》《职业能力测验》《广播电视专业知识》。
《公共基础知识》重点考察政治(含时事)、法律、经济、人文科技及其他相关知识;
《职业能力测验》重点考察言语理解与表达、判断推理等基本职业能力;
《广播电视专业知识》重点考察新闻传播理论、广播电视业务、新媒体与融合传播、行业法规及职业道德等。

推荐视频
往期回顾

