
一、学校简介
河北工程技术学院是经教育部批准设立的全日制本科层次普通高校。学校创办于1997年。2014年,学校升格为普通本科院校,更为现名。学校位于河北省省会石家庄市,占地面积近千亩,自然环境优美,师资力量雄厚,教学科研仪器设备先进、馆藏图书数量充足。设有网络空间安全学院、人工智能学院、土木与建筑学院、商学院、艺术与传媒学院5个二级学院,以及马克思主义学院、公共教育学院、素质教育学院、美育教学部、体育教学部5个公共教学单位。设置网络空间安全、通信工程、电子信息工程、人工智能、土木工程、建筑学、会计学、财务管理、音乐表演等近40个本科专业,形成了以工为主,多学科专业交叉融合、相互支撑、协调发展的学科专业体系。
学校坚持应用型办学定位,紧紧围绕区域产业发展需要,持续推进内涵建设,深化教育教学改革,努力提高人才培养质量,为建设产教融合特色鲜明的应用型高水平大学、培养兴业英才而不断拼搏奋进。
二、招聘岗位
党政干事1人,智慧校园项目管理协调岗1人,数据治理与分析岗1人
三、岗位职责及工作标准
(一)党政干事1人
1.男性,中共党员,具有良好的政治素质和道德品行,身体健康;
2.年龄在35周岁以下;
3.财务管理、会计学、审计学等相关专业,具有研究生学历、硕士及以上学位;具有财务相关工作经验;
4.具有较强的事业心和责任感,敬业爱岗,团队协作能力强,具有较强的文字表达能力和语言沟通能力,能够熟练使用财务系统及办公软件。
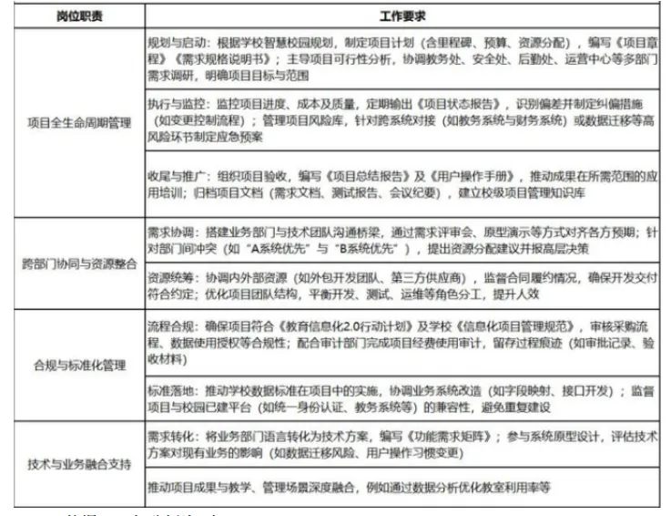
(二)智慧校园项目管理协调岗1人
(三)数据治理与分析岗1人
四、任职资格
(一)党政干事1人
1.男性,中共党员,具有良好的政治素质和道德品行,身体健康;
2.年龄在35周岁以下;
3.财务管理、会计学、审计学等相关专业,具有研究生学历、硕士及以上学位;具有财务相关工作经验;
4.具有较强的事业心和责任感,敬业爱岗,团队协作能力强,具有较强的文字表达能力和语言沟通能力,能够熟练使用财务系统及办公软件。
(二)智慧校园项目管理协调岗1人
(三)数据治理与分析岗1人
五、招聘流程
按照发布公告及在线报名、在线审核、面试等流程进行。本次报名不收取考生费用,欢迎各位符合要求的求职者报名。
(一)发布公告及在线报名
通过“诺优考”平台发布招聘信息,符合条件的可通过以下方式进行报名。
报名地址:https://www.nuoyoukao.com/views/home
(二)在线审核
对报名考生进行审核,审核通过的,将组织面试,通知方式为电话通知。
资格审核贯穿招聘工作全过程,在任何环节,发现求职者不符合招聘条件、弄虚作假的,一律取消资格。已招聘上岗的,将终止劳动合同,问题严重的要追究责任。
(三)面试
按照工作人员通知要求,参加面试。
(四)体检
按照学校相关规定参加体检。
(五)录用
按照学校规定时间办理报到手续,签订劳动合同。
六、聘用待遇
1.石家庄市配套人才政策
根据石家庄市人才引进政策,享受高校毕业生购房补贴和租房补贴等人才引进政策。
2.学校人才政策
(1)学校与全职聘用人员签订劳动合同,按照国家规定缴纳五险一金;
(2)依据人才层次、从事专业、学历职称以及工作经历,并结合学校工资政策,确定薪酬标准;
(3)福利:带薪寒暑假、节日福利、健康体检、校区之间免费班车、用餐补助、集体生日会、教职工健身房等。
七、咨询电话
19131394195(微信同号)田老师
此招聘解释权归校方所有。
原文链接https://www.nuoyoukao.com/views/flowManage?ProjectID=202604091236455060000000000000906701&ProjectFlowID=202604091321154130000000000000901316&FlowType=1000
素材来源官方媒体/网络新闻
声明:我们是招聘信息的搬运工!本公众号发布的招聘信息来源于网络,如有变更请以原发布为准,最终解释权归招聘单位。发布信息出于免费传递更多信息予求职者之目的,如有侵权请联系我们删除、处理。
送人玫瑰手留余香,分享给需要的朋友
觉得不错,请点亮
↓↓↓