

4月已至,2026年石家庄中考进入百日冲刺关键阶段。对于石家庄初三考生与家长而言,清晰掌握政策核心、精准把握时间节点、规避关键报考误区,是备考与升学规划的核心前提。
云状元学业规划基于石家庄市教育考试院2026年报名须知、河北省教育厅《关于做好2026年初中学业水平考试工作的通知》等官方文件,结合重点校班主任解读、家长高频疑问,全面拆解2026石家庄中考总分构成、命题趋势、关键时间轴、招生政策规则,为家长与学生提供可落地的备考与报考指引,助力少走弯路、精准发力。
2026年石家庄中考总分保持800分不变,由文化课、体育与健康、实验操作与信息科技三部分构成,具体科目与分值分布如下表所示,每一分都是升学竞争的关键,需精准聚焦备考:

结合近3年政策对比与2026年官方文件,以下变化直接影响备考与报考策略,需重点关注:

2026年中考命题严格遵循2022版义务教育课程标准,不超纲、重基础、强应用,具体要求如下:
闭卷科目(语文、数学、英语、物理、化学):侧重考查核心知识点的灵活应用,减少死记硬背内容,增加情境化试题与综合应用题占比,比如数学压轴题多结合实际生活场景,物理化学实验题侧重操作流程与原理分析。
开卷科目(道法、历史):道法需重点关联2025.4-2026.3时事热点与民族团结内容,历史侧重中外历史联系与通史综合考查,答题需快速查阅教材,提炼核心观点,避免盲目翻书。
特殊群体保障:听力障碍学生可申请免考外语听力,成绩按笔试成绩折算;随迁子女与本地生同等报名资格,需符合学籍、居住证等要求,保障公平考试权利。
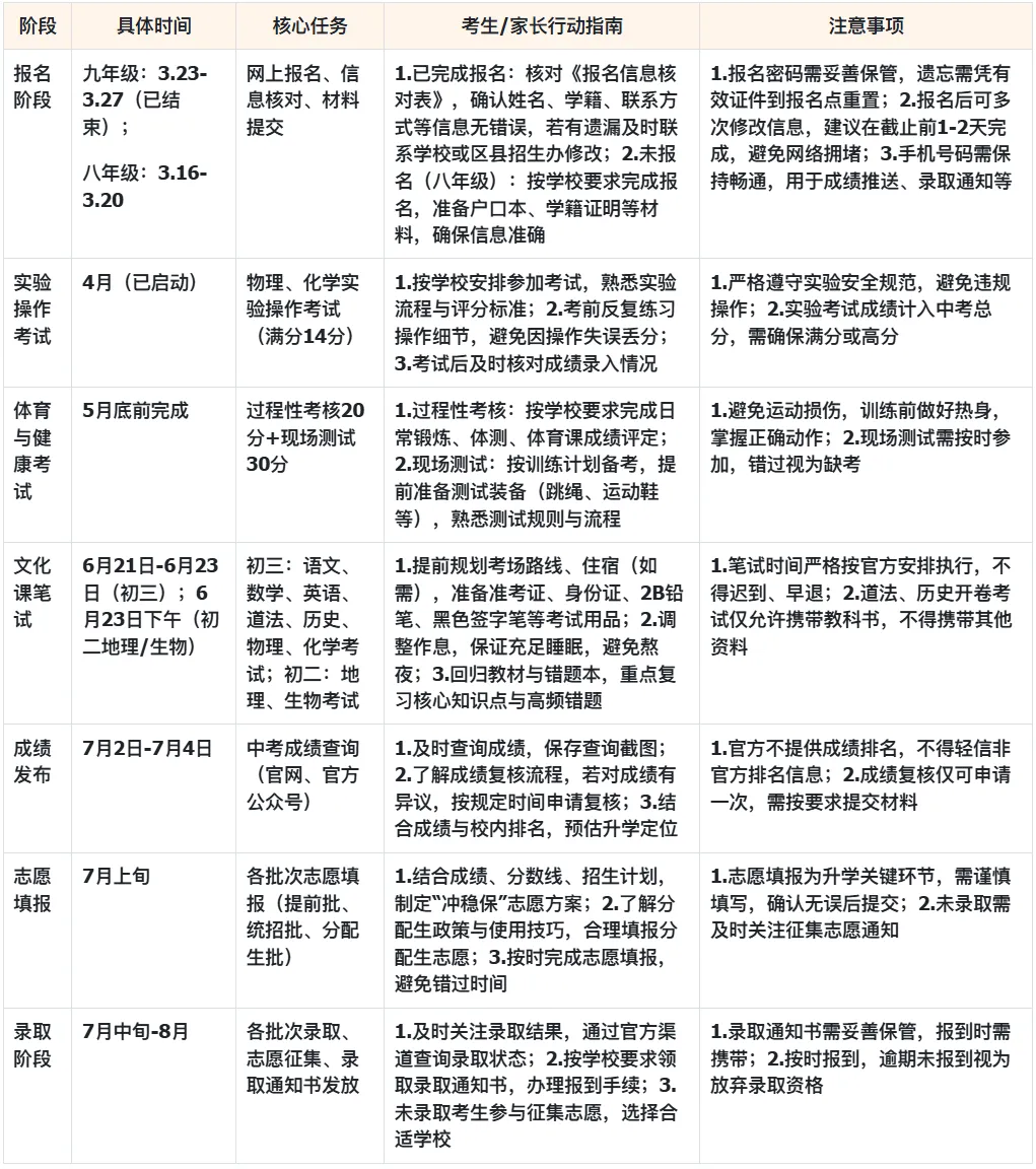
结合河北省教育厅与石家庄市教育考试院官方通知,以下时间节点为2026年中考核心流程,已完成环节需核对信息,未完成环节需重点推进,建议截图保存,标注关键节点:

结合家长与考生高频咨询问题,邀请石家庄市教育局中考办专家、重点校班主任进行权威解答,解决核心困惑,避免踩坑:
问题:孩子初中毕业未考上高中,复读一年以社会考生身份参加2026中考,能否报考石家庄普通高中?
权威解答:根据河北省教育厅2026年中考政策要求,所有往届初中毕业生均以社会考生身份报考,原则上不得报考普通高中(含民办普通高中)及“3+4”本科。社会考生可报考的学校类型为中等职业学校、普通中专、技工学校、职业高中等。
备考建议:若孩子有普通高中升学需求,需尽量以应届毕业生身份参加考试,避免复读;若已确定复读,需提前规划职业教育升学路径,避免因政策限制错失升学机会。
问题1:什么是分配生?2026年石家庄分配生政策具体内容是什么?
权威解答:分配生全称为“优质普通高中招生指标定向分配到校”,核心是将主城区公办、民办省级示范高中不低于80%的公助生计划,按各初中应届在籍毕业生人数比例,全部分配到每一所初中(含农村校、薄弱校、民办初中),不集中统招、不跨校内卷。
核心规则:
适用对象:主城区(新华/桥西/裕华/长安/高新区)初中学校应届毕业生,且初一至初三连续在籍在校(合规转学、复学除外),人籍分离不享受资格;
录取逻辑:按校内成绩排序录取,校内竞争而非全市扎堆,录取分数不低于普高控制线,且不高于统招线下50分;
资格审核:综合素质评价需达到至少3个A,且无D等级,日常表现与品行达标。
问题2:分配生名额如何查询?如何利用分配生政策提升升学概率?
权威解答:
名额查询:中考前,市教育局会统一公布各省级示范高中分配至各初中的具体名额,家长可通过石家庄市教育局官网、学校公示栏查询;
备考策略:①保证学籍连续,避免中途转学或人籍分离;②重视综合素质评价,积极参与校内活动、学科竞赛,提升评价等级;③聚焦校内排名,分配生录取以校内成绩排序为准,需比统招更重视校内考试与模考成绩;④志愿填报时,需将目标高中设置为第1志愿,否则无法享受分配生资格。
问题3:非主城区考生能否享受分配生政策?
权威解答:分配生政策仅适用于主城区(新华/桥西/裕华/长安/高新区)初中学校应届毕业生,非主城区考生(如鹿泉、栾城、藁城等区县)不享受分配生政策,需通过统招方式报考普通高中。
问题:2026年石家庄中考有哪些加分项目?孩子如何申请加分?
权威解答:2026年石家庄中考加分政策与高考政策保持基本一致,严控加分项目,具体如下:
保留加分项目:仅保留政策类加分,如烈士子女、因公牺牲军人子女、一级至四级残疾军人子女、公安英模和因公牺牲公安民警子女等,具体加分分值按政策执行;
取消加分项目:取消体育、艺术等学生加分项目,相关特长和表现等计入学生综合素质评价档案;
申请流程:符合加分条件的考生,需在报名时提交相关证明材料,由学校初审、教育局复核,复核通过后公示,接受群众监督,公示无异议后方可享受加分。
备考建议:绝大多数考生无法享受中考加分,无需关注加分政策,需聚焦文化课、体育、实验等硬实力备考,避免因关注加分分散精力。
随迁子女报名需要什么材料?
答:必备材料为户口本、父母居住证(满规定年限)、学籍基本信息表(加盖学校公章);报名方式与本地生一致,网上报名+学校确认,无需额外提交纸质材料,后台核查材料真实性。
中考成绩能否查排名?学校会公布升学率吗?
答:官方明确要求不统计公布各县区、学校的升学人数、升学率,不排名、不表彰;初中学校不得宣传中考分数、状元等信息。家长可通过孩子校内排名、模考成绩预估定位,切勿轻信非官方排名信息。
听力障碍学生如何免考外语听力?
答:持有残疾人证的听力障碍学生,经本人申请,县(市、区)教育行政部门认定后,可免考外语听力测试,外语成绩按笔试成绩折算成满分值,无需额外提交复杂材料,按学校要求申请即可。
初中三年定高考!河北娃这样规划:兴趣+选科+贵州路径,分数“升值”不内卷!
为什么必须冲击 985、211名校,背后隐形的红利,决定孩子十年后阶层


同学们家长们,我想告诉大家,中考是人生的重要节点,但从来都不是终点。作为深耕升学领域的规划者,我们深知河北学子的升学困境:2025年河北普高平均录取率仅50%,部分县域不足45%,近半数初中生无缘高考资格;2025年高考64万考生争抢1.3%的985名额,高校资源匮乏,努力却难有回报。
72 分鸿沟 + 34 万考生差!贵州高考凭什么成为河北家庭的升学选择
而这一切,云状元早已为大家做好了规划。针对七年级至九年级学子,我们打造了贵州异地高考一站式升学服务,这是合规政策下的升学红利:贵州高考考生规模远少于河北,试卷难度更低,遵循“3年高中学籍+3年社保”或“迁户籍+3年就读”政策,全程合规无风险,让河北学子实现“降维打击”。
我们提供一站式代办服务,从政策解读、实地考察,到转学学籍、普高录取,全程托管;还有全程陪跑服务,专属学业辅导、综合素质提升、多元升学规划,1对1生活学习托管,协议保障安全可靠,让大家实现“专科上本科、本科上重点、重点上世界名校”的升学目标。
结合2026年中考时间轴与政策要求,4月为备考关键节点,家长需完成以下核心任务,助力孩子高效备考、规避报考风险:
收藏官方渠道:保存石家庄市教育考试院官网(http://www.sjzjyksxx.com.cn)、石家庄市教育局公众号、孩子所在学校官网,后续查成绩、填志愿、了解录取政策需频繁使用;
核对报名信息:确认孩子报名信息、实验考试成绩已准确录入,若有遗漏或错误,及时联系学校或区县招生办修改,确保报名信息无误;
整理政策文件:下载并保存《河北省教育厅关于做好2026年初中学业水平考试工作的通知》《石家庄市2026年初中学业水平考试报名须知》等官方文件,方便随时查阅。
梳理学科情况:结合近期模考、校内考试成绩,列出孩子优势学科(目标满分/高分)、薄弱学科(重点提分模块),明确4月复习重心,比如薄弱学科重点攻克基础知识点与高频错题,优势学科保持稳定,拓展拓展题型;
制定复习计划:结合百日冲刺节奏,制定4月每日复习计划,合理分配各科学习时间,避免偏科,比如每天安排1小时复习薄弱学科,30分钟积累道法时事热点,1小时练习体育项目;
准备备考资料:整理孩子的教材、错题本、模拟试卷等备考资料,补充道法时事热点素材、实验操作流程手册、体育训练计划等,为备考提供支撑。
实验考试冲刺:督促孩子按学校安排参加实验操作考试,考前反复练习实验流程,熟悉评分标准,重点关注操作细节与安全规范,确保实验考试满分或高分;
体育训练推进:监督孩子按体育训练计划备考,避免运动损伤,训练前做好热身,掌握正确动作,重点练习必考项目与选考项目,提升测试成绩;
准备测试装备:提前为孩子准备体育测试所需装备(跳绳、运动鞋、运动服等),确保测试时正常使用。
心态疏导:与孩子沟通备考压力,告诉孩子“政策已明确,按节奏复习即可”,避免因政策变化或模考成绩产生焦虑,鼓励孩子保持积极心态;
家庭氛围营造:营造安静、舒适的学习氛围,避免家庭琐事影响孩子备考,合理安排家庭活动,避免过度打扰孩子学习;
家校沟通:主动与孩子班主任沟通
中考是升学之路的第一步,云状元会成为你们升学路上的终身陪伴者,为你们的未来谋篇布局,让每一位努力的学子,都能换赛道不换努力,用同样的付出,收获更耀眼的成果。
中考从不是升学的终点,而是新的起点。云状元以专业的升学规划、全方位的一站式服务,为学子铺就云程万里的升学之路,让努力不被辜负,让梦想终有归处。

