
选关注,阅读更方便。各地试卷不同,基本大同小异,皆有参考价值。
中考将临,本号搜罗各地试卷分享大家。
任何试卷已经网络发布,即便昭然天下,都不可直接拿过来当做正规考试用卷。因此,本文末尾提供了大量九年级试卷,供老师们下载,可以利用这些试卷,参考本地试卷风格进行“组卷”。

河北省石家庄市裕华区
2026年九年级第一次学业水平检测
语文试题







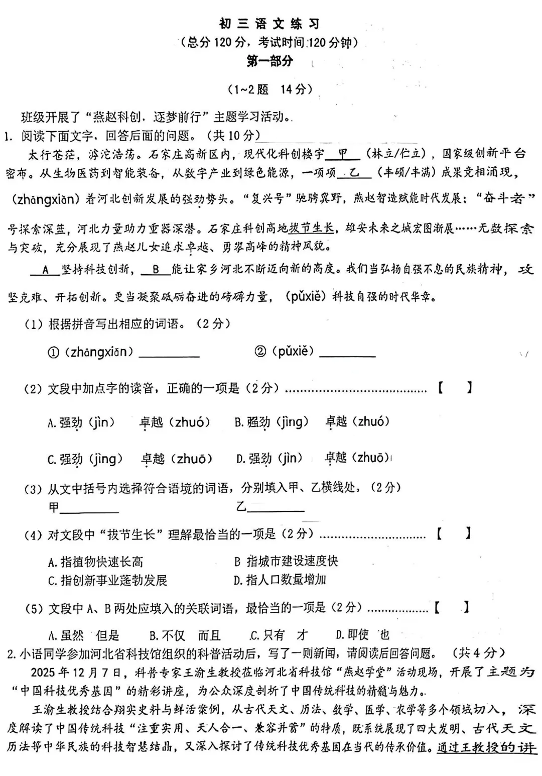
1.(10分)
(1)(2分)①彰显 ②谱写
(2)(2分)B
(3)(2分)甲:林立 乙:丰硕
(4)(2分)C
(5)(2分)C
2.(4分)
(1)(2分)科普专家王渝生莅临河北省科技馆开展讲座
(2)(2分)删去“通过”或删去“使”
3.(5分)①豁然开朗 ②会当凌绝顶 ③伐竹取道 ④明月几时有 ⑤山重水复疑无路
4.(2分)示例:描绘了一幅江天澄澈、月色皎洁的空明幽远画面。(意思对即可)
5.(2分)“生”以动写静,生动形象写出了月亮仿佛从海中孕育,缓缓升起的景象,富于动感和画面感。
6.(2分)[甲]诗抒发了宇宙永恒与生命短暂的哲思;[乙]诗抒发了对远方亲友的深切思念之情。
7.(4分) (1)曾经 (2)告诉 (3)贬官 (4)什么
8.(4分)
(1)如果月亮里面什么东西都没有,它应该会极其明亮吧?
(2)月亮本身是没有光的,就像一颗银色的圆球,是太阳照耀它才会发光罢了。
9.(2分)[乙]文重想象,以神话传说的方式探月;[丙]文重科学,以观察推理的方式探月。
10.(2分)月亮是球形,且本身不发光,靠反射太阳光发亮。太阳、月亮、地球三者的相对位置不断变化,导致太阳光照射到月球的角度不同,从而地球上看到月球被照亮的部分随之变化。(意思对即可)
11.(3分)C
12.(2分)示例:本次国际月球科研站开发者会议的目的是什么?(言之成理对即可)
13.(3分)示例:材料一体现了勇于探索的科学精神。材料二体现了严谨求实的科学精神。材料三体现了开放合作的科学精神。(意思对即可)
14.(4分)①茅以升受孙中山的激励,好好学习,致力报效祖国。②茅以升两次主持“中国夜”活动,向海外宣传中国。③茅以升向匹兹堡报纸投函,抗议巴黎和会不公。④茅以升主持建造钱塘江大桥,以工程报国。⑤茅以升不顾时局艰险,守护流亡学子求学之路。(任选两件,意思对即可)
15.(4分)
(1)(2分)用具体数字写出茅以升学习时间之长、笔记数量之多,突出他勤奋刻苦、自律踏实。(2)(2分)感叹号体现茅以升找到报国方向后的激动、振奋,情感饱满,富有感染力。
16.(2分)人们高度信任、衷心拥戴茅以升,认可他的学识、担当。
17.(3分)“桥魂”一方面指茅以升建造的钱塘江大桥,推动我国桥梁建造的发展,另一方面指他的精神之桥,即心中对祖国的热爱;“永不凋谢”是说他的精神跨越时空,永远流传,表达了对茅以升的赞美敬佩。
18.(3分)示例:茅以升不仅是桥梁大师,也是教育大家。 作用:承上启下,总结前文建桥功绩,引出后文投身教育的事迹。突出茅以升的重大贡献与崇高品格。
19.(2分)示例:育华夏英才泽被古今
20.(7分)
(1)(3分)①《海底两万里》 ②示例:研究将粪便还原为食物,解决粮食危机。 ③对故弄玄虚、勒索钱财、草营人命的所谓“名医”进行辛辣讽刺和尖锐批判。
(2)(4分)示例:《西游记》唐僧师徒取经路上困难重重,如三打白骨精、路阻火焰山等,历经九九八十一难,走出了一条求取真经、坚定信仰的道路。这体现了探索需要勇气与目标。《红星照耀中国》中红军在危急关头,踏上二万五千里长征之路。他们怀揣理想信念,翻越巍峨雪山,穿过茫茫草地,直面极端恶劣的自然环境与凶顽敌人的围追堵截,最终闯出了一条通向光明、救国救民的革命道路。这体现了探索需要信念与团结。
21.略

——资料下载——
河北省石家庄市裕华区2026年九年级第一次学业水平检测全科试卷PDF电图片版,请到网盘下载。
百度云盘:
https://pan.baidu.com/s/1ftyaycFl3Nu6awUEQWNH0g?pwd=XTCW
夸克网盘:
https://pan.quark.cn/s/a398fad557c2
| 更多初中语文资料,请加号主微信索取 |
| 微信号:AC905816 |
![]() |
语文教学30年,读书思考,勤于笔耕;安徽省作家协会会员,曾获全国教师文学表彰奖一等奖;全国多家学生读写报刊作者,指导学生作文发表获奖数百篇次。

欢迎交流,约稿,转载。 作者微信号:AC905816
声明:部分图片来自互联网,如有侵权请联系公众号管理员删除。
